装修报价OFFER
当前位置:首页 >> 装修报价 >> 文章正文

第四批《国家重点推广的低碳技术目录》开始征

发布时间:2019-12-18 00:44:48点击:3587

  日前,生态环境部发布关于开展第四批《国家重点推广的低碳技术目录》征集工作的通知。
 
  详情如下:
 
  关于开展第四批《国家重点推广的低碳技术目录》征集工作的通知
 
  国资委办公厅,各省、自治区、直辖市生态环境厅(局),新疆生产建设兵团生态环境局,有关行业协会及科研院所:
 
  为贯彻落实《“十三五”控制温室气体排放工作方案》有关要求,加快我国低碳技术的推广应用,促进2020年和2030年我国控制温室气体排放行动目标的实现,我部现组织开展第四批《国家重点推广的低碳技术目录》的征集、筛选、评定等相关工作,并将有关事项通知如下:
 
  一、推荐原则
 
  (一) 坚持面向绿色循环低碳发展的方向。推荐技术应具有显著的减少温室气体排放效果,具有大规模推广应用前景,温室气体减排潜力大。
 
  (二) 坚持推荐技术的先进适用性。适合我国的实际情况,推荐技术至少达到国内先进水平,知识产权明晰。
 
  (三) 坚持推荐技术的成熟可靠性。在我国有一定应用实例,并有实际效果验证的证明材料。
 
  (四)坚持技术应用的市场导向。推荐技术要有良好的经济性及广阔的市场推广前景。
 
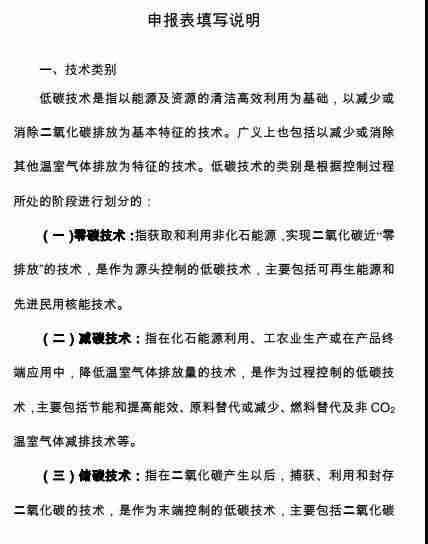
  二、推荐范围
 
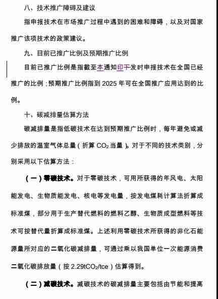
  电力、钢铁、有色、建材、煤炭、石化、化工、纺织、食品、造纸、机械、家电、新能源等工业领域,以及建筑、交通运输、农业、土地利用变化和林业、废弃物处理等领域的低碳技术,可以是单一技术、产品、装备、工艺流程或系统性工程技术等。
 
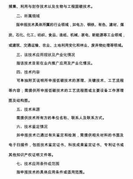
  低碳技术评价的温室气体主要为二氧化碳(CO2),同时也适当考虑甲烷(CH4)、氧化亚氮(N2O)、氢氟碳化物(HFCs)、全氟化碳(PFCs)和六氟化硫(SF6)等其他种类温室气体。
 
  三、推荐要求
 
  请积极组织推荐符合条件的低碳技术,填写《国家重点推广的低碳技术申报表》(见附件1),并于2019年12月27日前将纸质版材料和电子版材料(光盘形式)报送我部应对气候变化司。
 
  联系人:郭志强、王波、苏畅
 
  电话:(010)83052163、83052115、66556304
 
  邮寄地址:北京市海淀区西直门北大街42号节能大厦A座16层
 
  附件:
 
  1.国家重点推广的低碳技术申报表
 
  2.申报表填写说明
 
  生态环境部办公厅
 
  (此件社会公开)
 
  国家重点推广的低碳技术申报表
 
申报表填写说明
 
相关装修文章Related Articles

热门阅读文章

最新装修文章